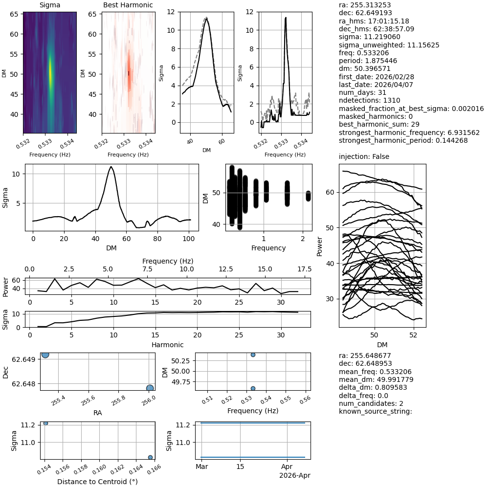
J1702+62_candidate J1702+62_confirm