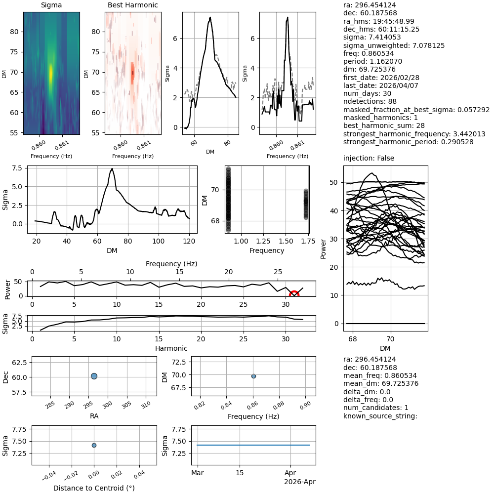
J1945+60_candidate J1945+60_confirm