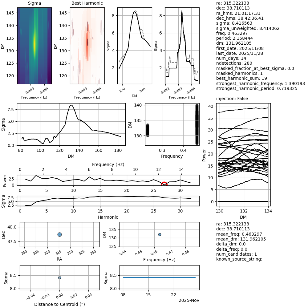
J2101+38_candidate J2101+38_confirm