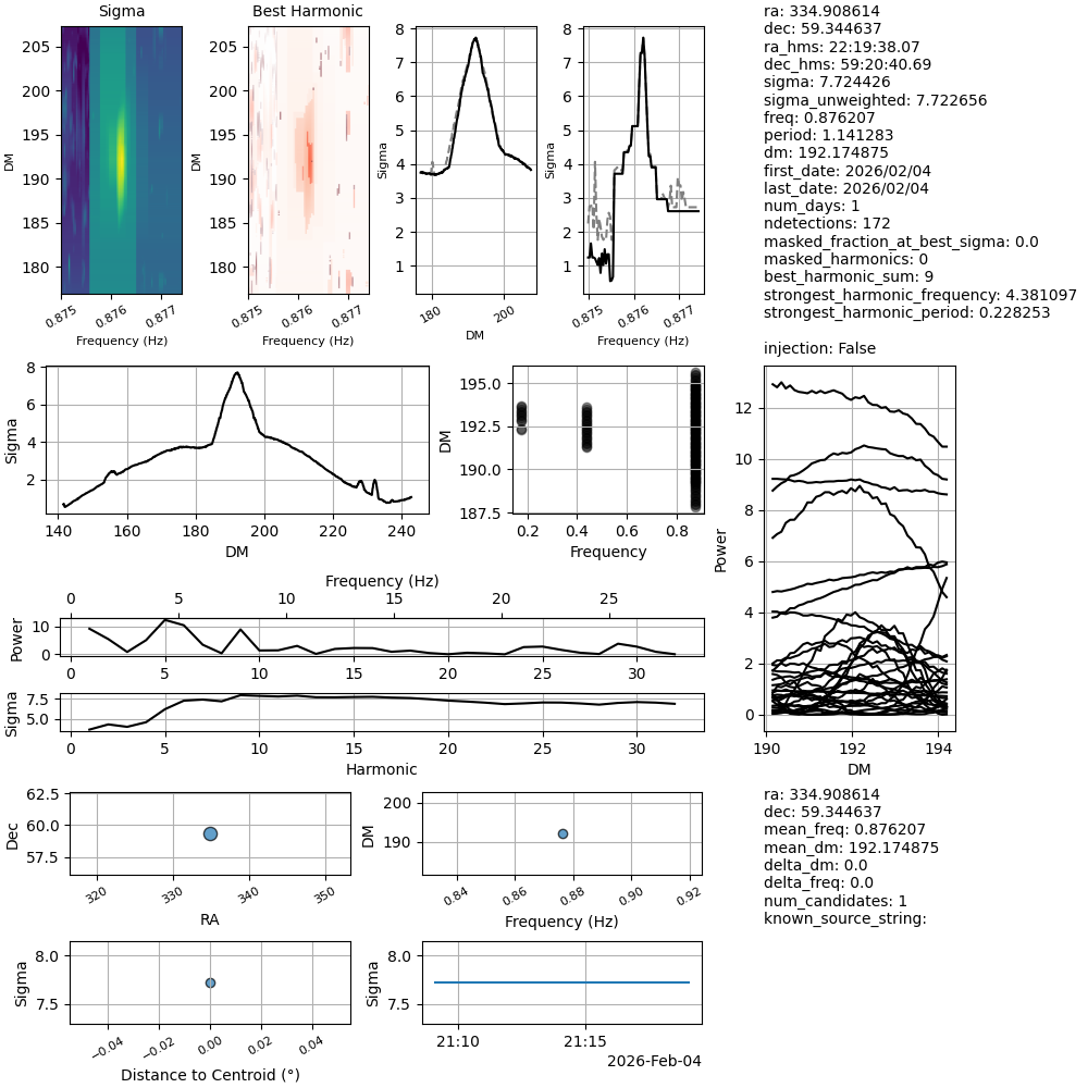
J2219+5920_candidate J2219+5920_confirm