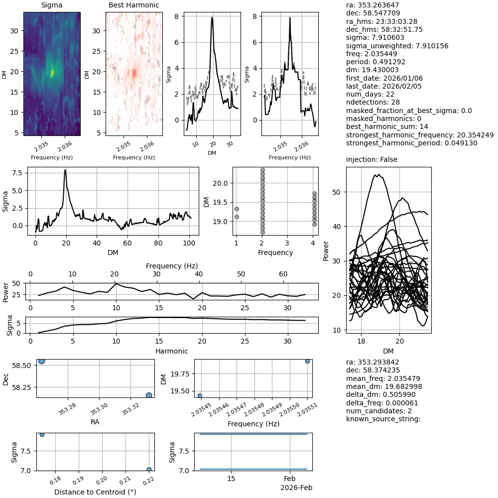
J2333+58_candidate J2333+58_confirm